聚力国防 北斗引航
为充分吸引优秀社会人才投身强军兴国实践,投身国防教育和科研事业,导航与时空技术国家级重点实验室现面向社会公开发布人才引进公告,欢迎广大人才积极报名,为强军兴军贡献智慧力量!
单位简介
导航与时空技术国家级重点实验室(以下简称“实验室”)是北斗系统总体设计、关键技术攻关和工程建设的国家队、主力军,也是卫星导航高端人才培养、学历和继续教育的主要基地,为我国北斗系统从无到有、从区域到全球、从建设到应用、成为世界一流卫星导航系统做出了突出贡献。
自1995年组建以来,团队完整经历北斗一号、二号、三号建设全过程,先后突破了以“全数字快速捕获与信号接收、卫星抗干扰、高精度信号测量”为代表的数十项关键核心技术,承担了卫星业务载荷、地面运控系统、核心芯片模块、仿真测试等领域的百余项核心科研任务,成为北斗系统建设的国家队和主力军,获得国家科技进步特等奖、二等奖各1项、军队和省部级科技奖20余项。开设本科、MOOC、继续教育等十余项课程教学,累计培养硕博研究生200余人。获得中共中央国务院中央军委贺电表彰、全军备战标兵单位、北斗二号工程突出贡献集体、北斗三号全球卫星导航系统建设先进集体、“军三星”工程建设先进集体等重大荣誉,单位主要领导先后两次受到习主席亲切接见。
未来,实验室坚持以国家重大需求为己任、以世界最高水平为标杆,积极参加下一代北斗建设、国家综合PNT体系等重大工程研究和建设,致力于打造空天信息领域具有核心竞争力的人才培养和科技自主创新高地。
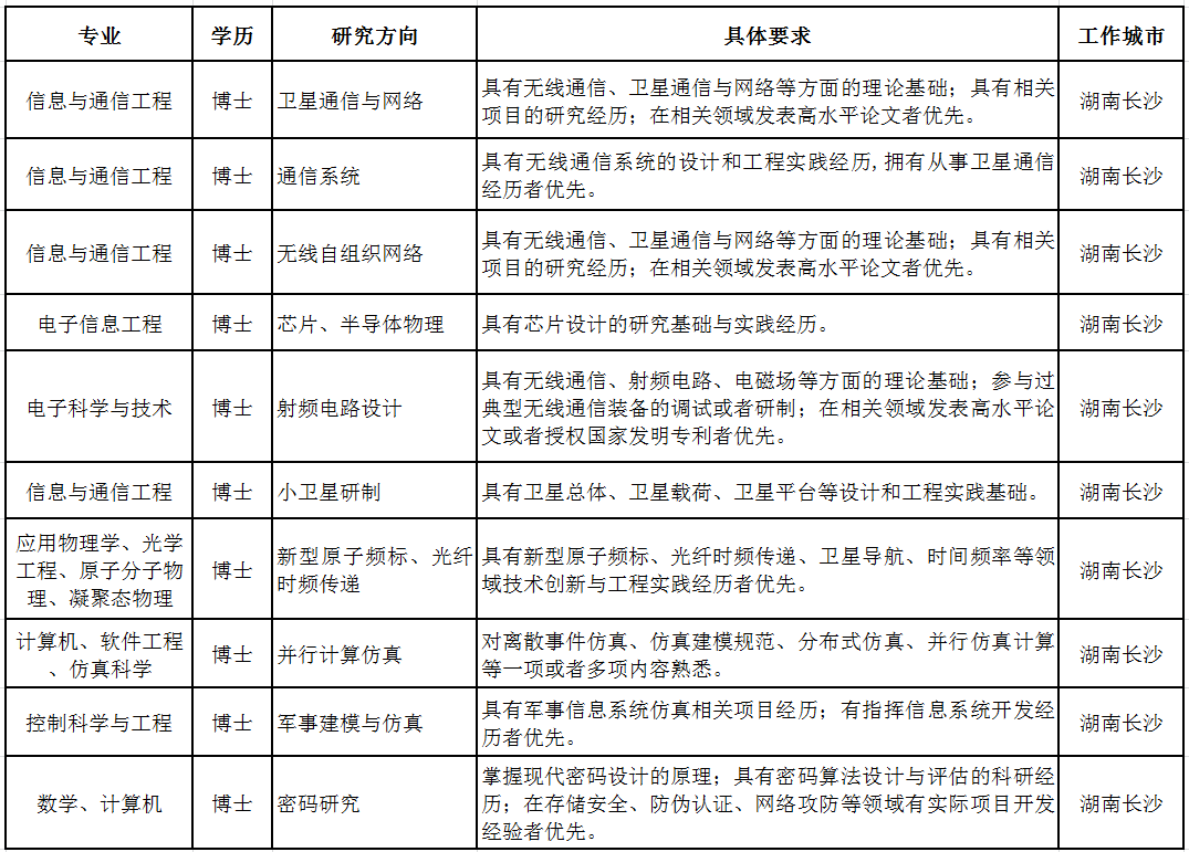
实验室现引进卫星导航、电子、信息、通信、卫星、射频、芯片、时频、密码等专业领域人才。
以下人才政策待遇为基本待遇,另有科研奖金,视能力及科研成果而定。
欢迎咨询,期待您的加入!
引才层次
一、大学教师
(1)公开招考军队文职人员
条件:中国国籍,年龄一般不超过35岁,符合政审和体检要求,全日制博士,第一学历为全日制本科,且本硕博毕业院校均满足下列条件之一:
①毕业院校为国家“双一流”建设高校及建设学科;
②所在学科进入国家最近一轮学科评估A类学科;
③毕业于综合排名世界前200名的海外高校。
待遇:
①享受相应职级文职人员规定的工资津贴、福利待遇等;
②支持优先申请学校科研计划;
③安家补助费:15-20万。
(2)直接选拔招录军官
条件:主要从“双一流”建设高校及建设学科理学、工学应届博士毕业生中招录,同时具备以下条件:
①中国国籍,符合政审和体检要求;
②本硕博毕业院校均为国家“双一流”建设高校及建设学科,或国家最近一轮学科评估A类学科;
③年龄不超过34岁,工作急需、少数民族和曾服现役可放宽1岁。
待遇:
①享受相应职级军官的工资津贴、福利待遇等;
②支持优先申请学校科研计划;
③安家补助费:15-20万。
(3)学术新秀人才
条件:在本专业领域具有丰富学习经历、扎实理论基础和较强创新能力,对提升学校教学科研水平具有重要作用,年龄一般不超过35周岁,国家“双一流”建设高校及建设学科,或者国家最近一轮学科评估A类学科,或者综合排名世界前200名的海外高校博士。
其中:
应届毕业生:
拟直接引进文职人员或合同专职引进的,应具备下列条件之一:
①获得国家级、省部级教学、科研成果奖励主要完成人;
②作为核心成员承担国家级、省部级重大工程项目;
③以第一作者(含共一作者)在Nature、Science及其子刊等相关领域国际顶刊发表高水平论文;
④入选国家级、省部级人才工程计划等。
社会成熟优秀人才:
①原则上为已出站博士后(含批准录用前能按期出站的在站博士后)或具有2年以上高校、科研院所、高精尖企业工作经历的成熟优秀人才;
②区分不同学校类别达到要求的业绩成果后可申请直接引进文职或合同专职(具体详谈)。
待遇:
1、直接引进文职
①安家补助费最高40万,科研启动费最高100万;
②享受军队规定的文职人员各项待遇。
2、合同专职
①年薪税前最高40万(视学术水平而定,与业绩目标匹配);
②住房保障:参照同等资历现役军官政策,逐月发放租房补助;
③医疗保障:在军队医疗机构就医优先和每年一次免费体检;
④子女教育:与学校签订两年以上合同的引进对象,合同期内其子女享受学校附属子女园院校优质教育资源。
二、德雅青年学者博士后
条件:主要瞄准国家重大战略、战略性高新技术、基础科学、交叉学科前沿领域,学校每年从本年度拟进站或者新进站(进站时间不满6个月)从事博士后研究工作的人员中遴选10名左右,给予专项资助和重点支持,期限2年,须本年度拟进站或进站不满6个月,同时具备以下条件:
①符合军队博士后进站条件;
②不满32周岁;
③获得博士学位2年以内,应届优先;
④博士原则上毕业于国家“双一流”高校及学科、国家最近一轮学科评估A类学科(A-以上),或者综合排名世界前100名的海外高校。新型作战领域和工作紧缺急需,可适当放宽;
⑤邀请知名专家担任合作导师;
⑥全脱产。
待遇:
①薪酬:实行年薪制,年薪税前40万元;
②安家补助费:5万元;
③科研启动费:可申报国家博士后创新人才支持计划、博士后国际交流计划引进项目,个人年度资助日常经费累计不超过50万元,超出部分列入“博士后”专项研究课题经费;
④住房保障:可申请学校人才公寓或者逐月发放租房补助;
⑤医疗保障:在军队医疗机构享受每年一次免费健康检查;
⑥子女教育:享受学校附属子女园校优质教育资源;
⑦职业前景:进站后可直接认定中级职称,在站期间可参评高级职称;在站期间工作优秀的,优先特招入伍、合同专职引进或者直接引进为文职人员。
三、博士后
条件:政治审查合格,具有良好的思想政治表现和品德学风,身心健康,无违法违纪记录。具有博士学位或已通过博士学位答辩(进站半年内必须取得博士学位),获得博士学位一般不超过3年,年龄应当在35周岁以下。具有较强的科研能力和创新潜力,研究方向与招收方向或课题相关,保证在站期间全职从事博士后研究。
待遇:
①薪酬:总包年薪35-40万。符合条件的,可享受科研等级津贴,参加科研项目可享受科研绩效津贴;
②科研保障:鼓励申请各类科研项目和人才工程,参加高水平学术会议和学习交流;
③住房保障:为符合条件的安排公寓住房,确无保障条件的发放租房补助;
④在站期间,子女入军队幼儿园、子女学校,与学校现役军官同等对待;
⑤人事关系转入学校的,可将其本人及配偶和未成年子女的户口迁移到驻地城市,并在出站后办理户口随迁手续。
团队优势
①平台优势:国防科技大学是全军唯一985院校,平台广阔,为个人申请科研项目、科研基金、科技奖项等提供平台优势;
②参与北斗事业建设:是北斗系统总体设计、关键技术攻关和工程建设的主要依托单位,参与国家重大项目机会多,着眼前沿技术,攻坚克难,对于个人成长提升具有较大助力;
③无“非升即走”压力:相对其他985高校“准聘-长聘”机制稳定性更强,更利于个人长期发展;
④子女教育:军官、文职、合同专职、博士后,在任期内均可享受学校附属子女校园优质教育资源,无后顾之忧;
⑤长沙房价低,购房压力小,生活休闲丰富,幸福指数高。
特殊说明
另有科技领军人才、学科拔尖人才、青年科技英才层次人才引进需求,请单独联系,一事一议。
对备战打仗急需人才、创新能力特别突出的高精尖紧缺人才以及技术技艺特别高超的特殊专业领域人才,可以按照“一人一策”的原则,采取特殊待遇保障政策。
支持各类引进人才申报“海外优青”、驻地省市高层次人才引进计划等优待政策。
引才需求

投递简历邮箱:dhsys_hr@163.com
联系方式:鲁老师 15574993958(同微信) 刘老师 13808497979(同微信)
0731-87003685