聚力国防 北斗引航
为充分吸引优秀社会人才投身强军兴国实践,投身国防教育和科研事业,导航与时空技术国家级重点实验室现面向社会公开发布人才引进公告,欢迎广大人才积极报名,为强军兴军贡献智慧力量!
单位简介
导航与时空技术国家级重点实验室(以下简称“实验室”)是北斗系统总体设计、关键技术攻关和工程建设的国家队、主力军,也是卫星导航高端人才培养、学历和继续教育的主要基地,为我国北斗系统从无到有、从区域到全球、从建设到应用、成为世界一流卫星导航系统做出了突出贡献。
自1995年组建以来,团队完整经历北斗一号、二号、三号建设全过程,先后突破了以“全数字快速捕获与信号接收、卫星抗干扰、高精度信号测量”为代表的数十项关键核心技术,承担了卫星业务载荷、地面运控系统、核心芯片模块、仿真测试等领域的百余项核心科研任务,成为北斗系统建设的国家队和主力军,获得国家科技进步特等奖、二等奖各1项、军队和省部级科技奖20余项。开设本科、MOOC、继续教育等十余项课程教学,累计培养硕博研究生200余人。获得中共中央国务院中央军委贺电表彰、全军备战标兵单位、北斗二号工程突出贡献集体、北斗三号全球卫星导航系统建设先进集体、“军三星”工程建设先进集体等重大荣誉,单位主要领导先后两次受到习主席亲切接见。
未来,实验室坚持以国家重大需求为己任、以世界最高水平为标杆,积极参加下一代北斗建设、国家综合PNT体系等重大工程研究和建设,致力于打造空天信息领域具有核心竞争力的人才培养和科技自主创新高地。
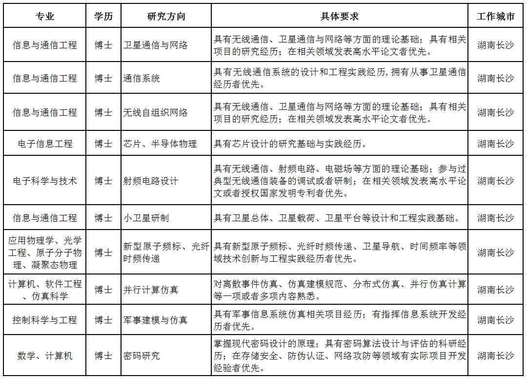
实验室现引进卫星导航、电子、信息、通信、卫星、射频、芯片、时频、密码等专业领域人才。
以下人才政策待遇为基本待遇,另有科研奖金,视能力及科研成果而定。
欢迎咨询,期待您的加入!
引才层次
(一)科技领军人才
应当能够引领本领域创新发展,学术造诣深厚,业绩成果达到国际先进水平,对提升军队战斗力具有关键性作用,年龄一般不超过55周岁,同时具备下列条件之一:
①中科院院士、工程院院士(年龄可放宽至65周岁),或发达国家院士;
②国家级人才工程领军层次人选;
③全国创新争先奖或相当奖励获得者;
④国家自然科学基金创新研究群体或相当水平团队带头人;
⑤国家科技进步二等奖以上或相当奖励技术负责人;
⑥发表引领本领域前沿、具有国际影响力论文第一或通讯作者;
⑦国家实验室,国际大科学计划(工程)、国家科技重大专项等国家级工程项目首席专家或技术负责人;
⑧国防科技领域重大工程型号的总设计师或副总师;
⑨国际学术组织理事以上职务或全国一级学会负责人;
⑩经国内外同行权威认定,具有相当技术水平的专家。
(二)学科拔尖人才
应当能够引领学科发展,学术技术水平高,业绩成果达到国内领先水平,对提升军队战斗力具有重要作用,年龄一般不超过50周岁,同时具备下列条件之一:
①国家级人才工程拔尖层次人选;
②省(部)级人才工程领军层次人选;
③中国青年科技奖或相当奖励获得者;
④国家杰出青年基金、国防科技卓越青年基金等获得者;
⑤省(部)级科学技术一等奖以上或相当奖励的技术负责人;
⑥在本领域国际顶刊发表重要影响力论文的第一或通讯作者;
⑦国家实验室,国际大科学计划(工程)、国家科技重大专项等国家级工程项目核心骨干;
⑧国防科技领域重大工程型号各大系统的总设计师或副总师;
⑨国际学术组织委员以上或全国一级学会副理事长以上职务;
⑩经国内外同行权威认定,具有相当技术水平的专家。
(三)青年科技英才
应当在本专业领域崭露头角,具有创新潜力,对提升军队战斗力具有较大作用,年龄一般不超过40周岁,同时具备下列条件之一:
①国家级人才工程青年层次人选;
②国家优秀青年科学基金或相当层次基金获得者;
③省(部)级科学技术一等奖以上或相当奖励的主要完成人;
④国家科技重大专项等国家级工程项目,或国家和省部级重点实验室、工程技术(研究)中心等创新团队主要成员;
⑤省(部)级人才工程拔尖层次人选;
⑥入选国家博士后创新人才支持计划、博士后国(境)外交流项目等国内优秀博士后人才;
⑦在本领域国际知名期刊发表具有较大影响力论文的第一或通讯作者;
⑧掌握独特技能和专长,对加强新型作战力量建设具有重要作用的人才(可适当放宽年龄、科研成果等条件);
⑨经国内外同行权威认定,具有相当技术水平的专家。
引才方式
1.合同专职; 2.合同兼职; 3.直接引进军队文职人员;4.特招入伍。
待遇标准
1.合同专职
科技领军人才:年薪税前最高100万,科研启动费最高500万
学科拔尖人才:年薪税前最高80万,科研启动费最高300万
青年科技英才:年薪税前最高60万,科研启动费最高200万
住房保障:参照同等资历现役军官政策,逐月发放租房补助
医疗保障:在军队医疗机构就医优先和每年一次免费体检
子女教育:与学校签订两年以上合同的引进对象,合同期内其子女享受学校附属子女园院校优质教育资源
2.合同兼职
科技领军人才:月薪税前最高8万
学科拔尖人才:月薪税前最高6万
青年科技英才:月薪税前最高4万
3.直接引进军队文职人员
科技领军人才:安家补助费最高100万,科研启动费最高500万
学科拔尖人才:安家补助费最高80万,科研启动费最高300万
青年科技英才:安家补助费最高60万,科研启动费最高200万
综合考虑学历、业绩等因素,与本单位相同条件、同等资历文职人员保持协调平衡;入职后按照军队规定享受文职人员各项待遇。
4.特招入伍
参照军队相同或者相近条件军官,合理确定军衔等级、待遇级别和专业技术职务;入职后按照现役军官享受各项待遇。
团队优势
①平台优势:国防科技大学是全军唯一985院校,平台广阔,为个人申请科研项目、科研基金、科技奖项等提供平台优势;
②参与北斗事业建设:是北斗系统总体设计、关键技术攻关和工程建设的主要依托单位,参与国家重大项目机会多,着眼前沿技术,攻坚克难,对于个人成长提升具有较大助力;
③无“非升即走”压力:相对其他985高校“准聘-长聘”机制稳定性更强,更利于个人长期发展;
④子女教育:军官、文职、合同专职、博士后,在任期内均可享受学校附属子女校园优质教育资源,无后顾之忧;
⑤长沙房价低,购房压力小,生活休闲丰富,幸福指数高。
特殊说明
对备战打仗急需人才、创新能力特别突出的高精尖紧缺人才以及技术技艺特别高超的特殊专业领域人才,可以按照“一人一策”的原则,采取特殊待遇保障政策。
支持各类引进人才申报“海外优青”、驻地省市高层次人才引进计划等优待政策。
引才需求

投递简历邮箱:dhsys_hr@163.com
联系方式:鲁老师 15574993958(同微信) 刘老师 13808497979(同微信)
0731-87003685